
深市监通告〔2024〕88号
各有关单位、个人:
为深入贯彻落实《国务院关于进一步优化政务服务提升行政效能推动“高效办成一件事”的指导意见》(国发〔2024〕3 号)部署要求,进一步优化政务服务提升行政效能,我局会同市卫生健康委、市消防救援支队制定了《深圳市商场超市证照联办“一件事”实施方案》,推进“企业营业执照信息核验”“食品经营许可”“公共场所卫生许可”“公众聚集场所投入使用、营业前消防安全检查”共四个事项“一网通办”“一次办好”,实现商场超市证照联办“一件事”申请“一次提交”,办理结果“一端出件”。现将该事项办理有关内容通告如下:
一、适用对象
已取得营业执照,需要一并办理食品经营许可证、公共场所卫生许可、公众聚集场所投入使用、营业前消防安全检查的所有经营主体。
二、办理途径
(一)线上办理。申请人可通过互联网登录广东政务服务网,切换区域为“深圳市”,在主页的“特色创新”专栏中,找到“深圳市‘ 一照通行’ 专区” , 或直接输入网址(//wsbs.mjbet.org/apply/ui/yztx/home)进入专区主页。申请人进入深圳市“一照通行”专区后下拉到“一照通行”服务清单,展示可办的事项清单,服务清单提供可以自由勾选,按需组合办理的事项。平台可提供在线咨询、预先指导、网上申请、信息核验、进度查询等功能,实现“一网通办”。
(二)线下办理。市、区政务服务中心推行“前台综合受理、后台分类审批、综窗统一出件”,积极推行帮办代办、预约快办、证前指导等便民服务,方便经营主体线下办理。
三、办理流程
(一)申请。申请人通过广东政务服务网的“深圳市一照通行专区”端口或线下政务服务中心综合窗口提出申请。
(二)受理。平台、综合窗口人员接收申请人提交的材料后,对材料进行审查,对资料不齐全或不符合法定形式的,应当一次性告知申请人需要补正的全部内容;对申报资料齐全或已经按照要求提交全部补正资料的申请,自收到申请材料之日起即为受理。
(三)审查。各责任部门分别并联办理相关事项,提出审查意见,转入审批决定环节。
(四)决定。审批通过的,作出准予许可的结论;审批不通过的,作出不予许可的结论。
(五)制证。颁发许可证或不予许可决定书。
(六)送达。办理结果和电子证照均以信息化方式推送至广东政务服务平台,实现“一端出件”。如申请人需要纸质办理结果和实体证照,按照经营主体意愿,选择邮寄的,由综合窗口统一邮寄给经营主体;选择自行领取的,由经营主体及时到综合窗口领取。
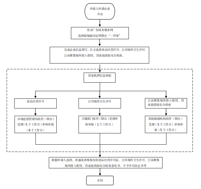
四、流程图

五、办理时限
对按照承诺制办理的事项应接件即办,在1个工作日内完成审批发证;对非承诺制办理的事项,应按照广东政务服务网现行对外承诺时间压缩20%。以往分开办理需要6个工作日,实现“一件事”联办后只需要5个工作日,申请人可以不用到线下办理,直接通过平台实现全流程网办。
六、申请材料
七、其他事项
如需申办食品经营许可、公共场所卫生许可或公众聚集场所投入使用、营业前消防安全检查事项,请填写《深圳市商场超市证照联办“高效办成一件事”主题表》(详见附件)。涉及事项及相关责任部门咨询电话如下:
特此通告。
附件:深圳市商场超市证照联办“高效办成一件事”主题表
麻将赌博
2024年6月19日
粤公网安备 44030402002947号 |
网站地图
-
网站概况
-
版权保护
-
隐私声明
-
联系我们